近日,食品与生物工程学院“川菜工业化及调味品”团队丁文武教授在农林科学领域国际期刊Food Chemistry (Q1,IF: 7.514 ) 上发表题为“Fermentation characteristics of Pixian broad bean paste in closed system of gradient steady-state temperature field”的研究性论文。

随着科技发展和劳动力成本提高,传统调味品行业的产业升级已成必然要求。作为一种驰名中外的四川辣酱,郫县豆瓣的传统生产工艺已有300年的历史。利用先进的生物技术和发酵工程原理,设计新型发酵工艺,推进传统生产工艺的改造升级,减少劳动力等生产成本,提高数字化、自动化和智能化程度,进一步增加食品安全性,提高产品品质,是目前郫县豆瓣产业发展的迫切需求。
与酱油、甜面酱等传统调味品等一样,郫县豆瓣的传统生产工艺也是采用“日晒夜露”的生产方式,该方式为郫县豆瓣提供了多样化的工艺条件,也是郫县豆瓣具有独特品质的重要原因之一。在这些工艺条件中,温度是发酵过程中最明显也是最重要的一个影响因素,“日晒夜露”所提供的复杂温度在一定程度上满足了各种微生物和酶发挥生化作用的不同需求,从而促使郫县豆瓣通过长期发酵过程形成其独特风味品质。因此,探究温度对郫县豆瓣发酵过程和产品品质的影响,并在新工艺中设计多样性稳定可控的温度,使新工艺下的产品与传统发酵的产品具有相同的产品品质,是成功开发新工艺的关键技术之一。
在本研究中设计了一套封闭罐式梯度稳态温度场发酵系统,并在该系统中进行了郫县豆瓣发酵实验。通过与恒温发酵和传统发酵过程中郫县豆瓣的理化因子、风味、微生物群落组成、风味与微生物的相关性以及微生物功能预测等指标的对比分析,探讨了封闭罐式系统中温度多样性对郫县豆瓣发酵过程和产品品质的影响。结果表明,与恒温发酵相比,梯度稳态温度场系统的发酵特性得到了进一步改善,发酵过程中有8种游离氨基酸的味觉强度均高于恒温发酵,其理化因子和有机酸含量更接近传统发酵;同时,三种工艺中,梯度稳态温度场发酵过程中的挥发物风味物质种类最多,为87种,且其风味特性更加稳定;梯度稳态温度场的建立对微生物的演替有很大的影响,尤其是对真菌多样性有很大改善作用。芽孢杆菌(Bacillus)被确定为梯度稳态温度场发酵的核心微生物,而葡萄球菌(Staphylococcus)、乳酸杆菌(Lactobacillus)和泛菌属(Pantoe)的作用在梯度稳态温度场中也得到了加强。研究结果为郫县豆瓣封闭罐式发酵提供了有力借鉴,也为新工艺的成功开发和应用奠定了坚实的基础。

Fig. 1. Schematic apparatus of FG, CTF and TF for PBP


Fig. 2. Changes of physicochemical factors during PBP fermentation inthe three processes. (A)Total titratable acidity; (B) Amino type nitrogen; (C) Reducing sugars and (D) Pigment.


Fig.3. The quantities and contents of volatile components of PBP in the three processes.




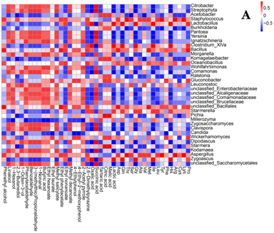
Fig.4. Relative abundance of bacterial (A) and fungal (B) communities at phylumlevels and bacterial (C) and fungal (D) communities at genera levels in the three fermentation processes.




Fig.5. Correlations between flavors and representative microbial genera in the FG(A), CTF (B) and TF (C) and quantities of flavors related to microbial genera(D).
原文链接及二维码

作者与所在团队简介

丁文武,工学博士,教授,硕士生导师,主要研究方向为传统发酵食品的标准化、现代化改造,近年来承担四川省、成都市及企业委托项目十余项,发表学术论文40余篇,获得授权发明专利3项。其所在发酵调味品团队在团队负责人车振明教授带领下,长期专注于以郫县豆瓣、四川泡菜为代表的四川地方特色发酵食品的相关研究,合作企业达40余家,共建国家企业技术中心、国家工程实验室、川渝共建重庆市重点实验室及四川省川菜特色调味品工程技术研究中心等国家和省部级平台6个,校企联合实验室12个。先后承担并完成国家和省部级等各类课题50余项,获得中国轻工业联合会、四川省科技进步奖和成都市科技进步奖5项,发表学术论文200余篇,授权发明专利20余项。

川公网安备 51010602000503号