团队简介
WNCG团队成立于2013年12月,由电气与电子信息学院卿朝进教授创建,团队现有西华大学专业教师3名;专业工程师6名(10年以上的软、硬件项目开发经历4人);硕士在读的西华大学研究生13人、本科在校成员60余人。
WNCG团队主要从事无线网络与通信相关的技术研究。目前,团队研究方向有以下两个方面:
无线网络与通信方面,主要包括(但不限于):人工智能(深度学习,增强学习,转移学习等)赋能无线与移动通信物理层的创新性理论与应用研究;5G/6G-NR与Wi-Fi 7中,AI赋能物理层关键技术研究;宽带卫星通信与北斗三代(导航、授时与定位)AI赋能低成本物理层关键技术研究;无人机(UAV)通信与应急通信关键技术研究;共生无线电(SR)、智能超表面(RIS)辅助通信、通信与感知一体化(ISAC)时新应用技术研究。
应用系统开发与集成方面,主要包括(但不限于):利用信息化(包括基于互联网+,物联网,车联网,大数据信息分析与挖掘、人工智能等)进行现代工业、农业与军民结合等的升级转型与产业化;嵌入式系统(尤其是基于FPGA的嵌入式)的开发与集成,设计与研发各类嵌入式硬件与软件系统,特别是现有嵌入式系统的AI赋能性升级改造与产业化。

WNCG团队(截止到2023年5月)
团队成果
学术论文成果
团队学生成员已发表学术论文40余篇,其中,SCI 1区检索论文1篇,SCI 2区检索论文7篇。

知识产权成果
团队学生成员已受理发明专利32项,其中,已授权20项;已受理实用新型专利7项,其中,已授权6项;已授权软件著作权10项。

项目成果和竞赛成果
团队已完成国家级项目3项,省部级项目16项。至2015年以来,团队学生成员比赛获奖近50项,其中,国际一等奖1项,全国特等奖1项,全国一等奖2项,全国二等奖、三等奖若干。

学科竞赛成果(部分)





部分获奖证书
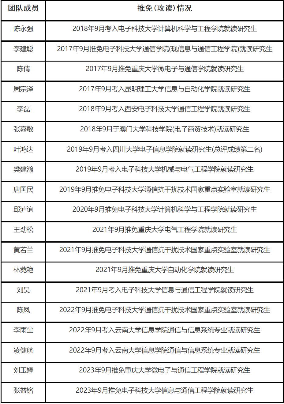
团队本科成员推免(攻读)研究生情况
至2016级以来,团队本科成员推免(攻读)研究生19人。

团队精神
WNCG团队秉承团结友爱、积极向上和无私奉献的精神;坚持由团队带动个人进步,个人推动团队发展;相互协助,共同进步,具有极强的团队凝聚力和合作意识;我们相信,只要花够时间,勤能补拙,总会有意想不到的收获。
